I’ll help you create a blog post about “What Is C Amp” following the specified guidelines. I’ll use the WebSearch tool to gather some initial information about C Amp. Based on the search results, I’ll craft the blog post about C Amp (Cyclic AMP):
In the intricate world of cellular communication, cyclic AMP (cAMP) emerges as a critical molecular messenger that plays a pivotal role in numerous biological processes. This fascinating molecule serves as a fundamental component in cellular signaling, acting as a crucial intermediary that translates external signals into meaningful cellular responses.
Understanding Cyclic AMP: A Molecular Messenger

Cyclic AMP, scientifically known as 3′,5′-cyclic adenosine monophosphate, is a derivative of adenosine triphosphate (ATP) with a unique cyclic structure. Generated by the enzyme adenylyl cyclase, this molecule functions as a second messenger within cellular communication networks.
| Key Characteristic | Description |
|---|---|
| Chemical Structure | Cyclic nucleotide with a phosphate group attached to a ribose sugar |
| Primary Function | Intracellular signal transduction and regulation of cellular processes |
| Generation Mechanism | Converted from ATP by adenylyl cyclase enzyme |

The Signaling Mechanism of Cyclic AMP

When an external signal binds to a G protein-coupled receptor (GPCR), it triggers a cascade of events that ultimately influences cAMP production. The process involves:
- Activation of adenylyl cyclase by Gαs subunit (which promotes cAMP production)
- Potential inhibition by Gαi subunit
- Amplification of the initial cellular stimulus
Biological Implications of Cyclic AMP

Cyclic AMP’s influence extends across multiple cellular domains, including:
- Metabolism regulation
- Gene transcription control
- Cell proliferation management
- Hormone response coordination
Detecting and Measuring Cyclic AMP

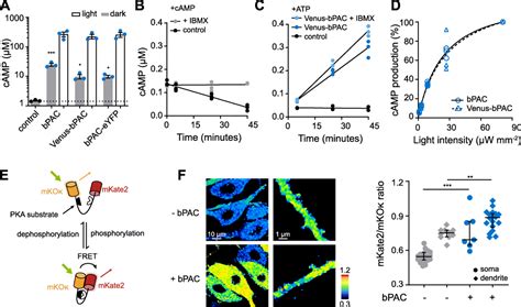
Scientists employ various sophisticated techniques to measure cAMP levels, including:
- Enzyme-Linked Immunosorbent Assay (ELISA)
- Fluorescence Resonance Energy Transfer (FRET) sensors
- Radioimmunoassay (RIA)
🔬 Note: Each detection method offers unique advantages in studying cellular signaling dynamics.
The complexity of cyclic AMP signaling makes it a fascinating area of research with significant implications for understanding cellular communication, disease mechanisms, and potential therapeutic interventions.
What exactly is cyclic AMP?

+
Cyclic AMP is a molecular messenger derived from ATP that plays a crucial role in cellular signal transduction, helping cells respond to external stimuli.
How is cyclic AMP generated?

+
It is generated by the enzyme adenylyl cyclase, which converts ATP into cyclic AMP when triggered by specific cellular signals.
Why is cyclic AMP important?

+
Cyclic AMP is critical for regulating various cellular processes, including metabolism, gene expression, and cell growth, making it essential for normal cellular functioning.